Hướng dẫn cài đặt, đấu nối biến tần Delta
Cần tiến hành kiểm tra kỹ nguồn cấp cho biến tần được ghi trên Nample có dán trên biến tần Delta để biết rõ nguồn cấp của biến tần. Từ đó tránh tình trạng cấp sai nguồn gây ra cháy nổ, hư hỏng biến tần
Những lưu ý khi cài đặt biến tần Delta
1, Cần tiến hành kiểm tra kỹ nguồn cấp cho biến tần được ghi trên Nample có dán trên biến tần Delta để biết rõ nguồn cấp của biến tần. Từ đó tránh tình trạng cấp sai nguồn gây ra cháy nổ, hư hỏng biến tần.
VD: Biến tần 3pha/220V sẽ đấu vào nguồn điện 3pha/380V thì sẽ gây nổ biến tần.
2, Kiểm tra kỹ R,S,T - nguồn cấp cho Biến tần Delta. U, V, W là nguồn ra cấp cho Động cơ. Cần lưu ý để tránh tình trạng đấu sai nguồn R, S, T vào U-V-W sẽ gây ra nổ biến tần.
3, Kiểm tra xem 3 pha motor có điện trở đều nhau, và có pha nào bị chạm chập vào nhau không, và trong 3 pha có pha nào bị chạm với vỏ motor. Nếu có cần tiến hành gỡ động cơ ra kiểm tra lại dây điện. Nếu vẫn cố tình đấu điện thì có thể gây ra nổ biến tần.

Cần chú ý khi cài đặt biến tần Delta, biến tần sẽ báo một số lỗi nguy hiểm cần phải tìm cách khắc phục ngay.
• Lỗi GFF (lỗi chạm đất) nguyên nhân gây ra lỗi này là do giữa 1 pha mô tơ đã bị chạm vỏ, hoặc có 1 pha đã bị chạm tiếp đất. Để khắc phục lỗi này cần tiến hành gỡ mô tơ kiểm tra gấp, nếu vẫn cố tình Restar để chạy tiếp thì biến tần có thể nổ.
• Lỗi OC (lỗi quá dòng) nguyên nhân gây ra lỗi này có thể là do mô tơ bị quá tải hoặc IGBT đã bị chết hoặc 3 pha đã bị chạm nhau.
• Lỗi OL (lỗi quá tải) lỗi này thường xuất hiện khi hệ thống bị kẹt tải. Do đó, cần tiến hành kiểm tra lại hệ thống tải trước khi cho biến tần chạy tiếp.
• Lỗi OV (lỗi quá áp Bus DC) thường xảy ra với những tải có quán tính lớn khi dừng quá gấp hoặc khởi động thì điện áp trên Bus DC dâng cao sẽ gây ra báo lỗi ở biến tần. Để khắc phục cần gắn thêm điện trở xả.
Xem ngay: 15 lỗi thường gặp và cách khắc phục ở biến tần C200 Series
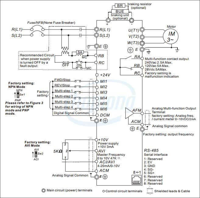
Sơ đồ đấu nối biến tần Delta
R-S-T: Cấp nguồn điện 220V/380V tùy vào nguồn cấp cho biến tần
U-V-W: Nguồn ra Động cơ
FWD: Chạy tới
REV: Chạy lui
10V, AVI, ACM đấu nối vào biến trở.

Sơ đồ đấu nối biến tần Delta
Tại Hợp Long, chúng tôi chuyên phân phối thiết bị tự động hóa, điện dân dụng, thiết bị điện công nghiệp chính hãng. Nhận lắp đặt, thiết kế tủ điện, tủ điều khiển, đưa ra các giải pháp tự động hóa hữu hiệu giúp tối giản chi phí, tiết kiệm năng lượng cho các đơn vị. Chúng tôi hiện có trụ sở chính, chi nhánh ở tất cả các thành phố lớn trên cả nước: Hà Nội, TP HCM, Hải Phòng, Đà Nẵng ...... sẵn sàng phục vụ 24/7 ngay khi cần.
Xem ngay:
Lỗi thường gặp và cách khắc phục của biến tần VFD-B
Bảng tra lỗi và cách khắc phục lỗi biến tần ATV630 Schneider
Share
Để lại bình luận của bạn
Chưa có bình luận nào!